[arm-allstar] 12V to 5V DC-DC Converters?
    k5tra 
    k5tra at austin.rr.com
       
    Thu Nov 20 16:26:39 EST 2014
    
    
  
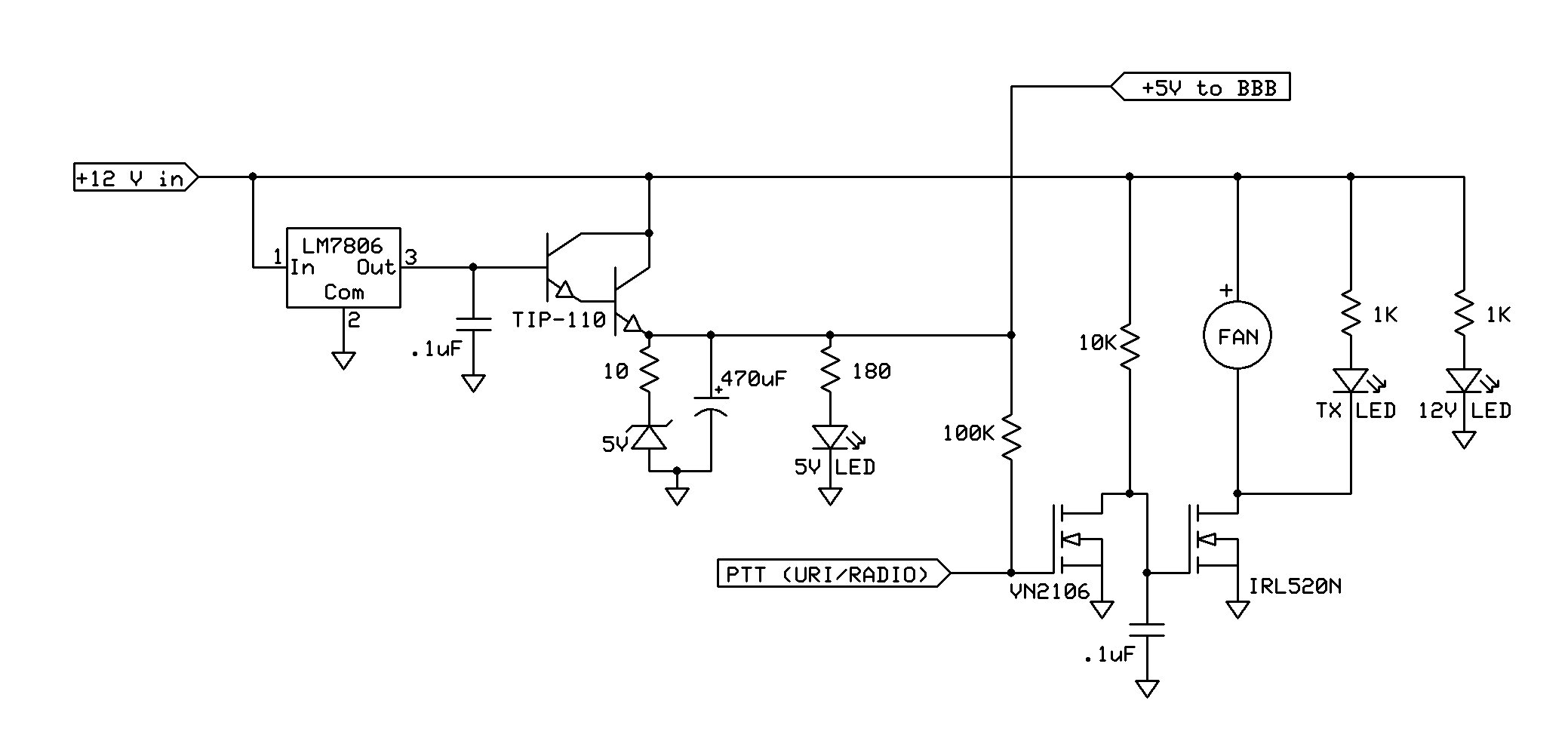
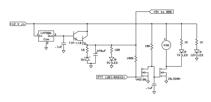
Attached is the circuit that I have been using. It also includes the Fan
control circuit.
Tom / K5TRA
 
-------------- next part --------------
An HTML attachment was scrubbed...
URL: <http://lists.hamvoip.org/pipermail/arm-allstar/attachments/20141120/c7e6d262/attachment-0006.html>
-------------- next part --------------
A non-text attachment was scrubbed...
Name: image001.png
Type: image/png
Size: 20617 bytes
Desc: not available
URL: <http://lists.hamvoip.org/pipermail/arm-allstar/attachments/20141120/c7e6d262/attachment-0006.png>
-------------- next part --------------
A non-text attachment was scrubbed...
Name: BBB Regulator & Fan Control.jpg
Type: image/jpeg
Size: 108609 bytes
Desc: not available
URL: <http://lists.hamvoip.org/pipermail/arm-allstar/attachments/20141120/c7e6d262/attachment-0006.jpg>
    
    
More information about the ARM-allstar
mailing list